2023年全国大学生英语伟德足球官网下载手机版安装A类初赛
参考答案及评分标准
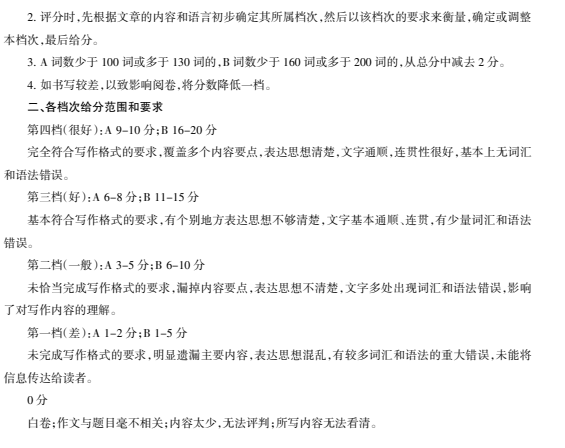
2023年全国大学生英语伟德足球官网下载手机版安装C类初赛
参考答案及评分标准
2023年全国大学生英语伟德足球官网下载手机版安装D类初赛
参考答案及评分标准
关于初赛成绩发布安排
大英赛试卷由学校进行评改,并在一周内评出成绩。之后由学校选择如何公布。想要第一时间收到大英赛最新信息备战决赛的同学,欢迎加入成绩交流群,和大家一起吐槽呀
📌大英赛成绩交流群📌
扫描二维码添加微信进群
为贯彻、落实教育部《关于加快建设高水平本科教育全面提高人才培养能力的意见》等文件精神,激发全国广大大学生的英语写作热情,提高全国广大大学生的英语写作能力,国际英语外语教师协会中国英语外语教师协会(IATEFL·TEFL China)决定于2023年举办全国大学生英语作文大赛(National English Writing Competition for College Students)。本大赛由英语辅导报社和考试与评价杂志社承办,通化天宇文化传媒股份有限公司协办,成立全国大学生英语作文大赛组织委员会,具体负责组织各项活动。
写作是英语重要的技能,也是中国大学生英语学习的短板。为克服我国大学生英语写作的短板,全国大学生英语作文大赛(NEWCCS)分A、B、C、D四个类别组织全国大学生参赛,即全国各高校的研究生、本科、专科所有年级及各专业学生都可以参加相应类别的英语作文大赛。A类适用于研究生参加;B类适用于英语专业本科、专科学生参加;C类适用于非英语专业本科生参加;D类适用于高职高专类学生参加。
本大赛获奖证书将为大学生评优、保研、留学等提供重要依据。全国大学生英语作文大赛(NEWCCS)每年举办一届,是我国高校英语写作教学的重要评价手段和激励机制。
Registration website
newccs.saikr.com
扫描上方二维码立即报名
点击上方图片跳转查看详情
国际英语外语教师协会中国英语外语教师协会
(IATEFL·TEFL China)
同大英赛主办方
英语辅导报社和考试与评价杂志社
同大英赛承办方
全国各高校的研究生及
本专科所有年级及各专业学生均可
自愿报名参加此项活动
Competition time
本大赛从即日起开始宣传、发动,请各地区教研部门或组织教师及时向全国作文大赛组委会汇总报名名单。
大赛报名日期
即日起至2023年5月31日
参赛作品线上提交日期
2023年5月5日至6月6日
Competition Notice
参赛方式
请参赛的师生登录伟德victorym.icdtc3.com/vse/newccs/2023自行下载并学习作文指导材料(附件3),下载作文大赛题目(附件2),任选其一进行写作。请下载大赛专用作文用纸(附件4),将完成后的作品(务必由参赛者本人亲笔手写,杜绝抄袭和电脑打印)写在所打印的专用作文纸上,在2023年6月6日前拍照或扫描形成电子版PDF文件并使用电脑端上传至报名网址内,电子版PDF文件命名为组别+参赛编号。
请逐项填写作文专用纸上方的信息表格,信息包括:学生姓名、所在(省、市)学校全称及班级、学生联系方式、指导教师姓名、指导教师联系电话(若无指导教师,教师信息栏可空)、邮寄地址。
注意事项
①填写报名信息时,姓名栏必须为实名,禁止昵称或符号,否则作品不予评阅。
②填写报名信息时,指导老师栏只能署名一人,且以网址报名信息填写的指导老师信息为准。
Competition reward
奖励等级:
国家级奖项:本活动评设三种全国奖励等级:一等奖、二等奖和三等奖,师生同奖(教师指导证书仅取最高奖项颁发)。
省级奖项:设省级一等奖、二等奖和三等奖,师生同奖(教师指导证书仅取最高奖项颁发)
获奖证书:
获奖师生由全国作文大赛组委会颁发获奖证书。
获奖比例:
根据参赛作品的质量,国家级获奖比例为参加大赛人数的10%:全国一等奖获奖比例为参加大赛人数的1%,全国二等奖获奖比例为参加大赛人数的4%,全国三等奖获奖比例为参加大赛人数的5%。省级奖项比例由全国作文大赛组委会根据各省学生参加大赛作品的质量评审决定。另设优秀组织奖,颁发给活动组织工作成绩突出的学校和单位。
表彰形式:
荣获国家级奖项的作品将择机在《英语辅导报》上刊发,大赛组委会将为荣获全国一等奖的师生作品结集出版。
其他:
参加本大赛并获奖的大学生具备全国大学生最高英语写作能力,全国作文大赛组委会将以适当形式发布表彰。本大赛的指导教师奖是评职、晋升和评优的重要依据。
Series activities
①大赛组委会将为荣获全国一等奖的师生作品结集出版;②凡在2022年全国大学生英语作文大赛中获奖的学生均有机会报名参加2023年暑期将举办的全国大学生英语夏令营暨2023年全国大学生英语伟德足球官网下载手机版安装(NECCS)全国总决赛,参加总决赛期间举办的第二十三届全国大学生英语演讲比赛、第二十三届全国大学生英语辩论赛和第十六届全国大学生英语风采大赛等高水平的英语综合能力测评。
请各参赛单位在接到本大赛的文件后,抓紧时间进行与本大赛相关的各项工作,并将进展情况及时汇报给全国作文大赛组委会办公室。
Competition charge
本大赛不收取报名费用
免费提供电子版作文指导材料(附件3)及专用作文纸(附件4)
统一收取39.00元评审、信息核对、证书制作、印刷及证书快递邮寄等费用。
扫描上方二维码立即报名
Writing guide
↑ 向下滑动查看更多 ↑
Race communication
联系QQ:2538797221
联系微信:saikr-wang
QQ交流20群:457345873